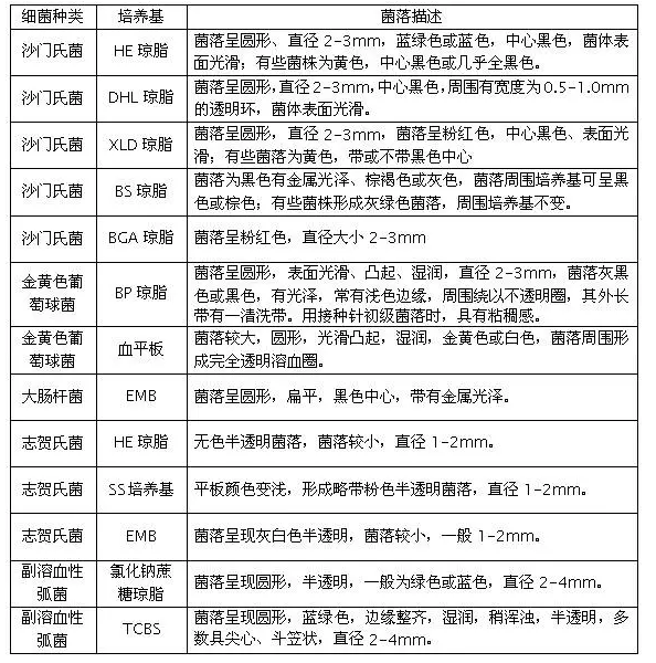
细菌细胞在固体培养基表面形成的细胞菌体叫菌落(colony)。不同微生物在某种培养基上生长繁殖,所形成的菌落特征有很大差异,而同一种的细菌在一定条件下,培养特征却有一定稳定性。以此可以对不同微生物加以区别鉴定。因此,微生物培养特性的观察也是微生物检验鉴别中的一项重要内容。
细菌菌落的特征描述应当包括:菌落的大小、形态、颜色、光泽度、透明度、质地、隆起状态、边缘特征等。常用的描述词汇如下:
大小:菌落覆盖的范围,一般描述菌落的直径即可。
形态:指菌落的外观形状,常用词汇包括圆形、卵圆形、三角形、形状不规则等。
颜色:包括正反面颜色,即气生菌丝和基内菌丝颜色,常用词汇包括:白色、乳白色、红色、粉色、黑色、无色等。
光泽度:指表面有无光泽,可直接描述为菌落表面有光泽、无光泽、表面光滑、粗糙等。一般有荚膜的菌落表面有光泽,无荚膜的菌落表面无光泽。
透明度:描述菌落透光的性质,常用词汇包括:透明、半透明、不透明。
质地:指菌落的粘性、脆性等,常用词汇包括:蜡状、干燥、易挑起、粘稠感等。
隆起状态:指菌落切面的形态,常用词汇包括:隆起、凸起、扁平等。
边缘特征:指菌落周边的形状,常用词汇包括:波状、完整、粉粒状、啮齿状等。
一般对菌落的描述可以从以上几个方面进行,但不必包括以上所有项目,只需要根据菌落的关键特征,挑取最关键的几项进行描述即可,一般情况下挑选4-6项就可以把菌落描述清楚,但有些特殊菌落可能还需要根据具体情况加入一些其他的描述语言。常见的细菌在一些特定培养基上的形成的菌落描述见下表:
