基因人最近收到不少老师和同学们对水平电泳的小疑惑——TAE和TBE两个缓冲液有什么区别啊?100bp的DNA用多少浓度的胶检测啊?水平电泳一般用多大电压跑啊?……
是时候给大家讲讲水平电泳的那些小问题了!不过估计大多数人都知道,不用再看了。
1 电泳方式
用于分离核酸的凝胶电泳可分为垂直型和水平型。垂直型电泳,一般用聚丙烯酰胺作为支撑物。水平型电泳,凝胶板完全浸泡在电极缓冲液下1-2mm,也称为潜水式,一般使用琼脂糖作为支撑物。可根据待检测核酸分子的大小,选择电泳方式。
目前使用更多的还是水平型电泳。因制胶和加样比较方便,电泳槽简单,易于制作,又可根据需要制备不同规格大小的凝胶,节约凝胶,因而较受欢迎。
2 电泳凝胶浓度与检测分子量大小的关系
在一定浓度的琼脂糖凝胶中,DNA片段迁移距离和其含有的碱基对数量呈反比,因此可通过与标准条带(Marker)迁移距离进行比较,由此得出目的条带的大小。但此检测方法,仅对双链线性DNA比较准确(DNA Marker一般为双链线性DNA)。
同样的线性DNA分子在不同浓度的琼脂糖凝胶中的迁移速度不同,DNA电泳迁移率的对数和琼脂糖凝胶浓度呈线性关系,凝胶浓度的选择取决于待检测的DNA分子大小。小分子DNA应选择对应浓度的PAGE凝胶电泳完成检测,而更大的DNA分子建议使用脉冲场凝胶电泳。
3 核酸分子构象与电泳迁移率的关系
DNA分子在电场中的迁移速度不仅和分子量有关,还和它本身的构象有关。相同分子量的线性、开环和超螺旋DNA在琼脂糖凝胶中的移动速度是不一样的。移动速度次序为:共价闭环DNA>线性DNA>开环DNA。
当琼脂糖浓度太大时,环状的DNA一般不能进入胶内,而停留在样品孔中。
4 电泳电压的确定
在低电压时,线性DNA片段的迁移速率和所加电压呈正比。电压增加,琼脂糖凝胶的有效分离范围将缩小。
电泳时,电压建议为5-8V/cm。电压过低会导致条带弥散;电压过高会使凝胶过热和DNA变性,还可能出现条带弯曲等带型,影响检测结果。
5 TAE与TBE缓冲液的选择
TAE缓冲液推荐用于分析分子量大于1500bp的DNA片段和超螺旋DNA条带;TBE缓冲液推荐用于分析分子量小于1500bp的DNA片段和变性聚丙烯酰胺凝胶电泳。大片段DNA分子在TBE缓冲液中无法完全分离。
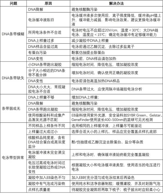
6 DNA电泳常见问题分析及解决方案
