从事检测行业的实验室人员经常都要用到标准物质GBW和标准样品GSB,但是很少人知道标准物质和标准样品有什么区别,今就对标准物质和标准样品的区别详细跟广大做检测和或校准的同行说一下,希望对那些对标准物质和标准样品不知道如何区分的人有帮助:
管理机构的区别
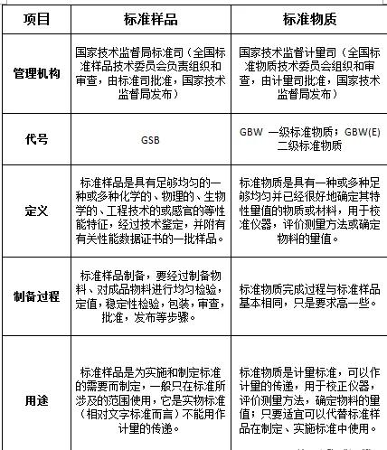
标准物质GBW和标准样品GSB都是由国际技术监督局标准司批准,国家技术监督局发布,但是标准物质是由全国标准物质管理委员会组织和审查,而标准样品则由全国标准样品技术委员会组织和审查。
代号不同
标准物质的代号是GBW,标准样品的代号则是GSB。
定义不同
标准物质是具有一种或多种足够均匀并已经很好地确定其特征量值的物质或材料。用于校准仪器、评价测量方法或确定物料的量值;
标准样品是具有足够均匀的一种或多种化学的、物理的、生物学的、工程技术的或感官的等性能特征,经过技术鉴定,并附有有关性能数据证书的一批样品。
制备过程的区别
标准样品制备要经过制备物料,对成品物料进行均匀性检验、定值,稳定性检验,包装,审查,批准,发布等步骤;
标准物质的制备过程与标准样品基本相同,只是要求要高很多。
用途不同
标准样品是为实施和制定标准的需要而制定,一般只在标准所涉及的范围使用,它在实物标准(相对文字标准而言)不能用作计量的传递;
标准物质是计量标准,可以作计量的传递,用于校正仪器、评价测量方法、确定物料的量值,只要适宜可以代替标准样品在制定、实施标准中使用。
以上是标准物质和标准样品的五点区别,此外,标准物质分为一级标准物质GBW和二级标准物质GBW(E)。
在国外,标准物质和标准样品是没有区别的。标准物质是作为量值的传递的工具和手段。标准样品则是为了保证国家标准或行业标准的实施制定的国家实物标准。如一些产品的技术性能指标,难以用文字叙述清楚,需要用实物作为文字标准的补充,例酒、颜料的外观、颜色色光等。
GBW和GSB区别:
